JVC TM-H1700G

This page requires JavaScript. Please enable JavaScript for the full experience.

JVC TM-H1700G

Summary

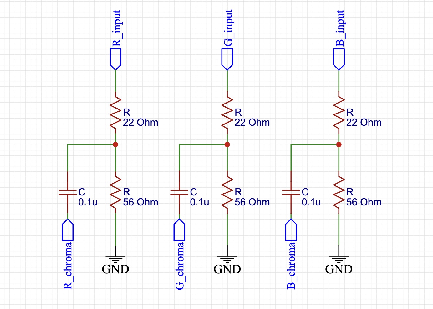
The JVC TM-H1700G is a 17" industrial-grade, 4:3 CRT broadcast monitor featuring over 750 horizontal TV lines. It is commonly used for CCTV and high-quality video monitoring. Its excellent S-Video performance, selectable 16:9/4:3 modes, and capacity for RGB modifications make it a popular choice for retro gaming.

Gallery

JVC TM-H1700G
JVC TM-H1700G
JVC TM-H1700G
JVC TM-H1700G
JVC TM-H1700G
JVC TM-H1700G
JVC TM-H1700G
JVC TM-H1700G
JVC TM-H1700G