Panasonic CT-9R10

This page requires JavaScript. Please enable JavaScript for the full experience.

Panasonic CT-9R10

Summary

The Panasonic CT-9R10T (often referred to as CT-9R10) is a 9" CRT color television produced in the 1990s (with models appearing around 1996-1999), often manufactured in Mexico. This was mostly used as a Kitchen TV or RV TV similar to Sony KV-9PT50.

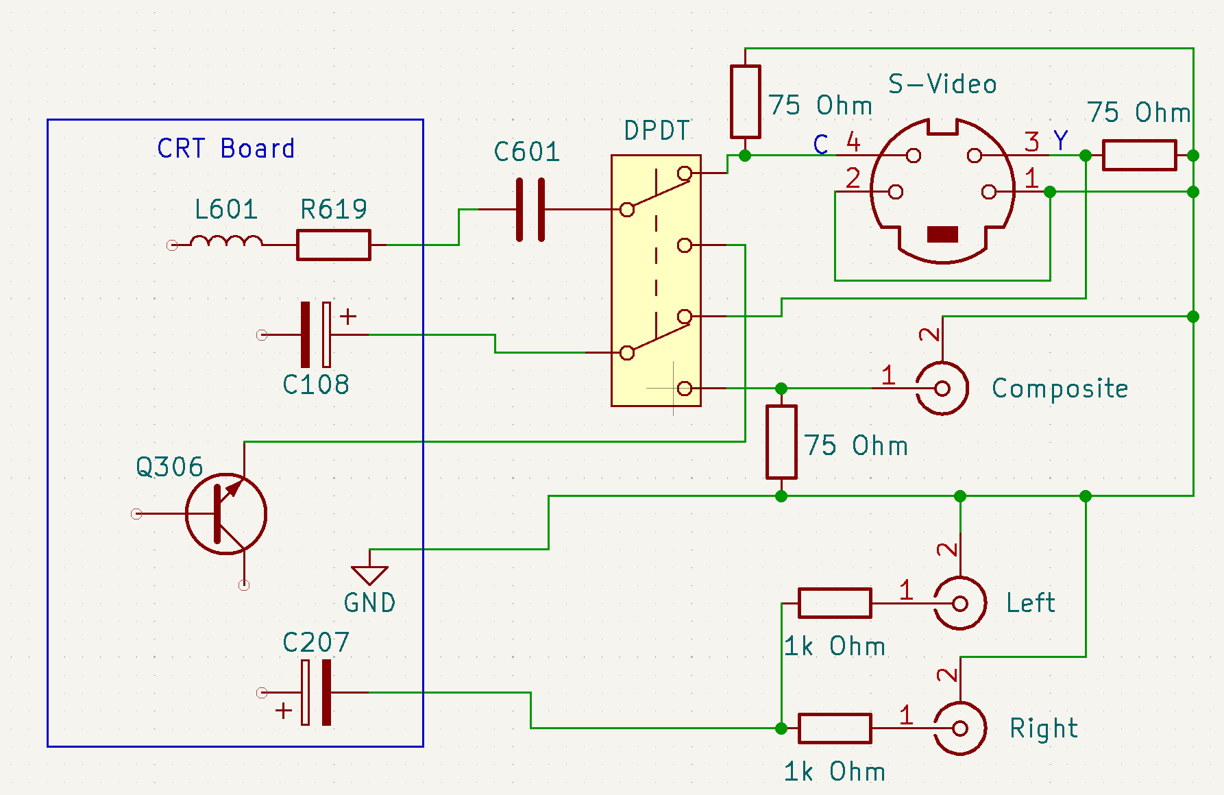
While this set is RGB moddable, it requires amplified RGB signal to work properly.

Gallery

Panasonic CT-9R10
Panasonic CT-9R10
Panasonic CT-9R10
Panasonic CT-9R10
Panasonic CT-9R10
Panasonic CT-9R10
Panasonic CT-9R10
Panasonic CT-9R10