Sansui TVM1316B

This page requires JavaScript. Please enable JavaScript for the full experience.

Sansui TVM1316B

Summary

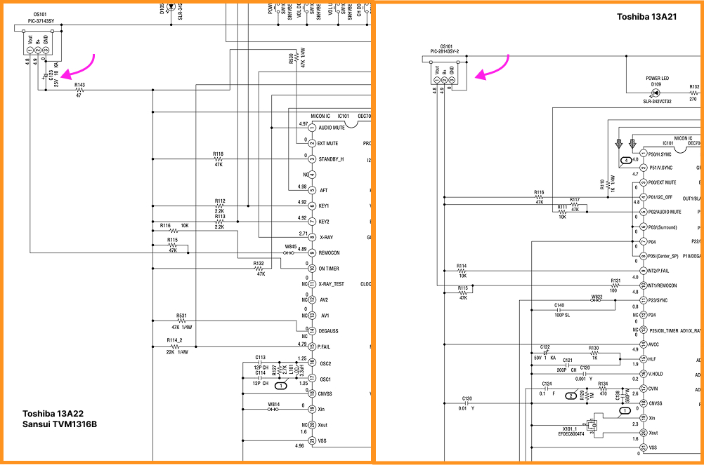
Sansui TVM1316B, is a classic 13-inch consumer grade CRT.

One of the standout features of the TVM1316B is its modifiability; it supports RGB input via the 1.3B RGB MUX Kit, allowing users to enhance their visual experience. RGB modification is similar to Toshiba 13A22.

Gallery

Sansui TVM1316B
Sansui TVM1316B
Sansui TVM1316B
Sansui TVM1316B
Sansui TVM1316B
Sansui TVM1316B
Sansui TVM1316B
Sansui TVM1316B
Sansui TVM1316B